訪問人次
網站選單
- 114年12月份全國高級中等學校學生交通意外死亡事件樣態
- 114年11月份全國高級中等學校學生交通意外死亡事件樣態
- 114年10月份全國高級中等學校學生交通意外死亡事件樣態
- 114年9月份全國高級中等學校學生交通意外死亡事件樣態
- 114年8月份全國高級中等學校學生交通意外死亡事件樣態
- 114年7月份全國高級中等學校學生交通意外死亡事件樣態
- 114年6月份全國高級中等學校學生交通意外死亡事件樣態
- 114年5月份全國高級中等學校學生交通意外死亡事件樣態.
- 114年4月份全國高級中等學校學生交通意外死亡事件樣態.
- 114年3月份全國高級中 等學校學生交通意外事故A1事件樣態
- 114年2月份全國高級中 等學校學生交通意外事故A1事件樣態
- 114年1月份校安通報交通意外事件分析報告
- 113年 校安通報交通意外事件分析報告總集
- 113學年度高雄市中正高中交通安全訪視 學校基本資料與周邊環境簡介
- 113學年度高雄市中正高中 交通安全訪視自評表
- 學校環境簡介
- 評鑑內容
- 組織與計畫執行
- (一)教學與輔導
- (二)教學與輔導
- (二)教學與輔導
- 編撰交通安全教育教案並呈現教 學單元進度表,且有教學活動、 成效考核分析及輔導紀錄
- 本校80%以上教師參加交通安 全數位課程或研習,每學年4小時以上
- 輔導學生設立交通安全相關社團 ,推廣校園交通安全宣導活動 3.交通安全教育有關校園、社團、宣導教育 及服務工作
- 舉辦學生交通安全活動、訓練、研習、比賽等
- 輔導學生社團,結合社區並運用社區各種資源,推展交通安全教育、宣導工作
- 檢視學校附近交通安全狀況,針對危險路段(口)研訂改進措施
- 對學生發生之事故及學生違規事件加以整理、分析,並研訂改進措施
- 校區內停車設施、行人與車輛動線、上放學時段學校校門人車出入動線規劃及管理
- 建立學生通學路隊組織,並規劃放學路隊與路線
- 家長接送區位置規畫得宜,且有搭配相關設施
- (三)創新措施與優良事蹟
- 參觀動線

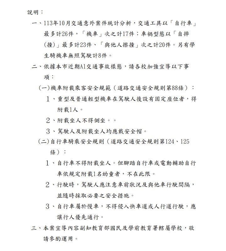
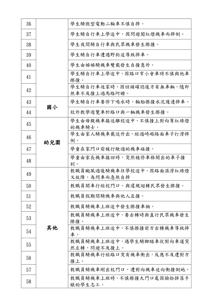
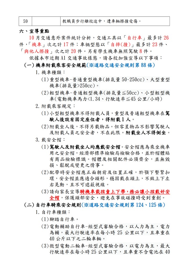
教育局113年10月份校安通報交通意外事件分析報告
![]() | ||
![]() | ||
![]() | ||
![]() | ||
![]() | ||
![]() | ||
![]() | ||






















